pg国际电子网站
中文
|
English
首页
学院介绍
学院简介
学院领导
联系我们
师资队伍
全院师资
英语文学方向师资
英语语言学方向师资
英语国家研究方向师资
翻译研究方向师资
非通用语种方向师资
研究中心
英语文学研究中心
语言学研究中心
翻译研究中心
MTI翻译硕士中心
美国研究中心
加拿大研究中心
英国研究中心
爱尔兰研究中心
澳大利亚研究中心
华裔美国文学研究中心
跨文化研究中心
儿童语言研究中心
社会翻译学研究中心
中国外语教材研究中心
翻译实验教学示范中心
南太平洋语言和文化中心
专业设置
本科专业
硕士专业
博士专业
博士后专业
招生信息
本科招生
硕士招生
博士招生
访问学者
同等学力课程研修
自学考试
对外交流
本科生留学
研究生留学
留学细则
留学感言
交流动态
国际学生
学子专栏
学子风采
学子星光
学子社团
学子刊物
志愿活动
奖学金设置
毕业及就业
校友专栏
校友名录
校友代表
校友风采
校友活动
校友捐赠
英院岁月
校友协会
出国留学(北外预科)
English
首页
>
专业设置
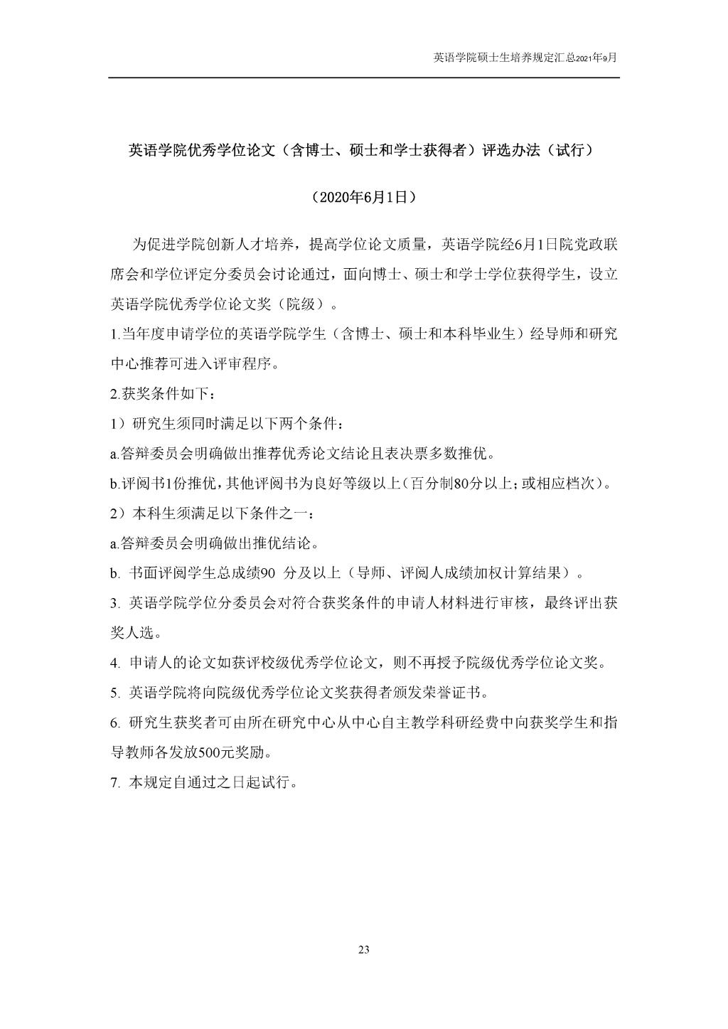
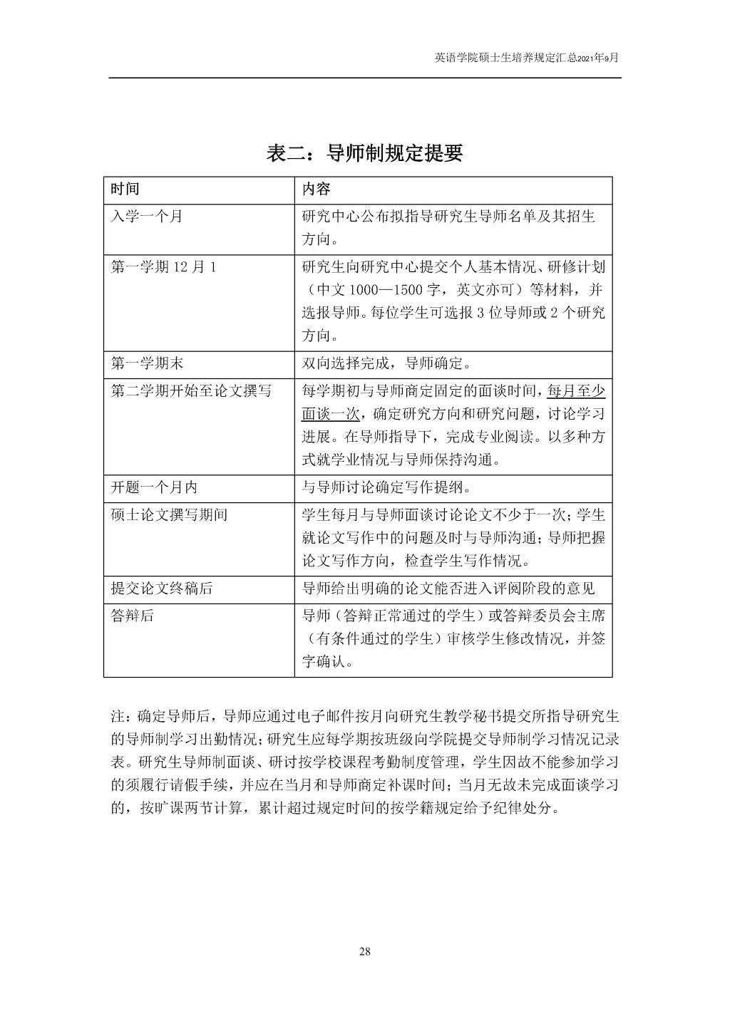
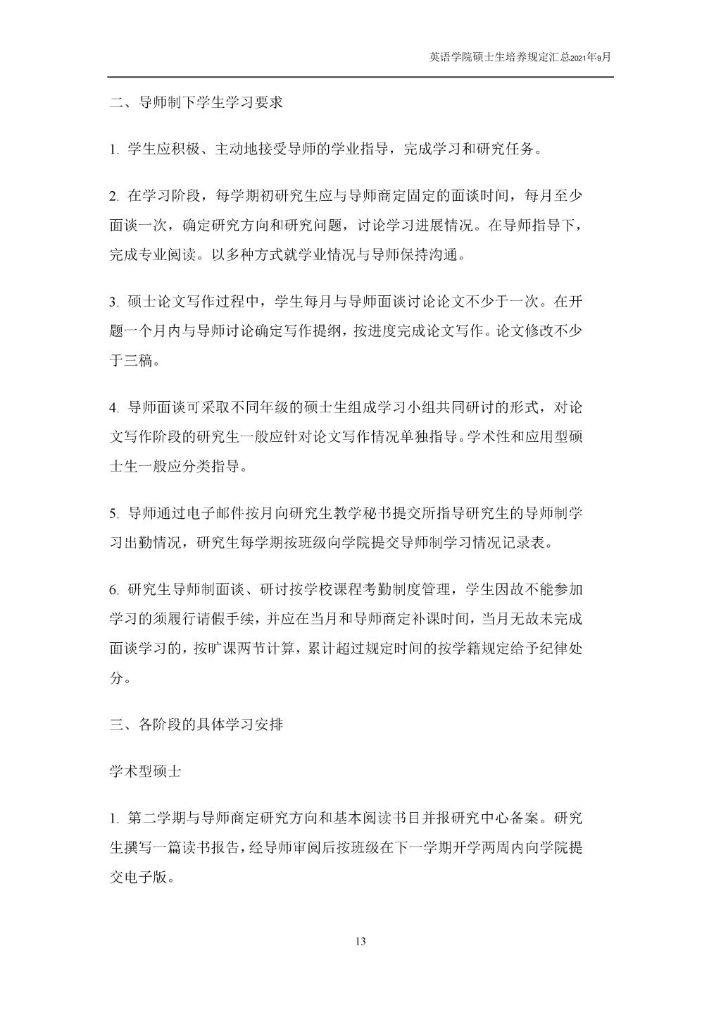
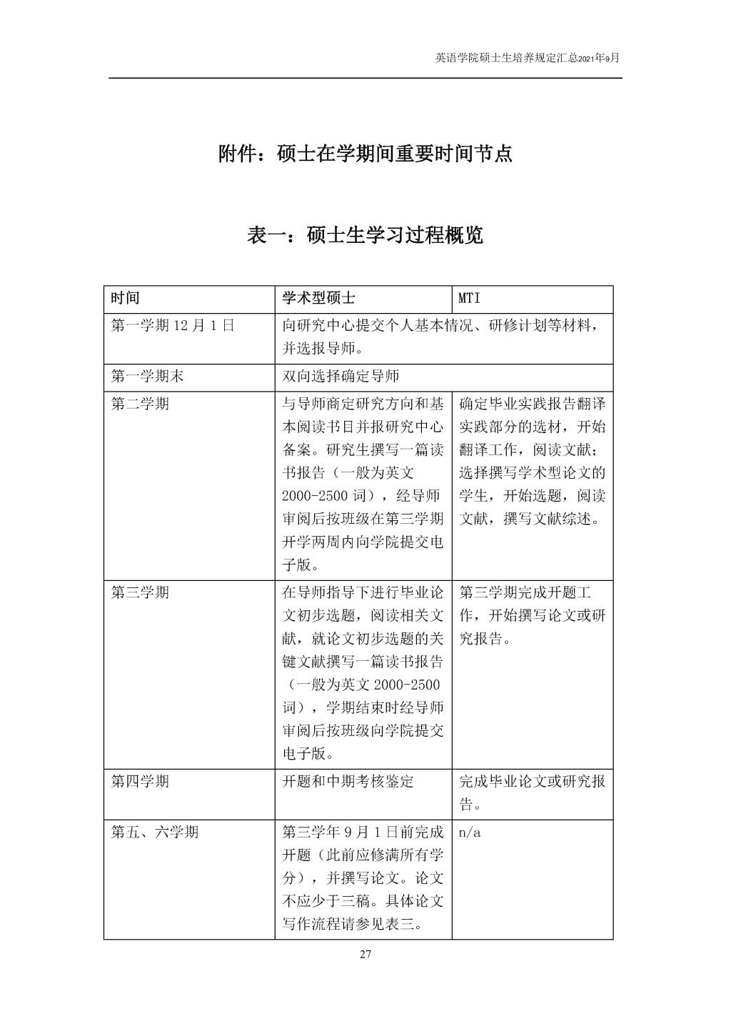
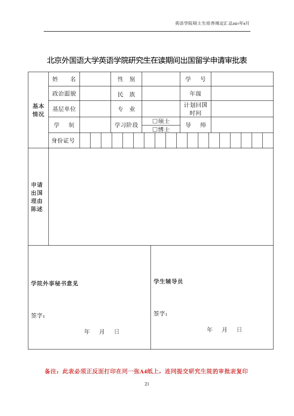
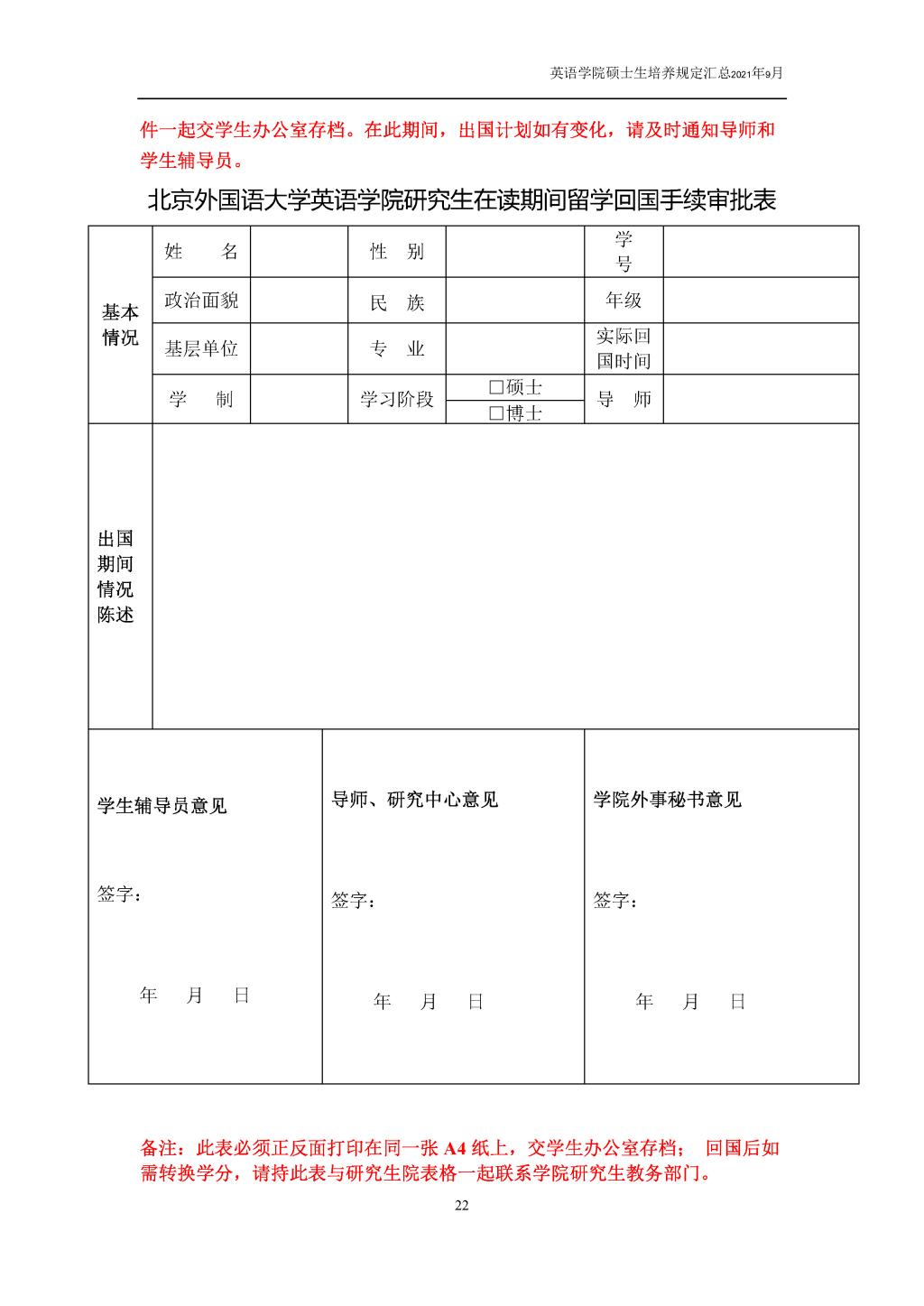
pg国际电子网站硕士生培养规定汇总(学生版)
上一篇:
翻译硕士专业学位(英语笔译)研究生培养方案
快速导航
《翻译界》
《英语文学研究》
《澳大利亚研究》
《跨文化研究论丛》
《翻译与社会》
Copyright @ pg国际电子(中国)股份有限公司官网版权所有. 地址:北京市海淀区西三环北路2号/19号 邮编:100089 Supported by BFSU ITC